
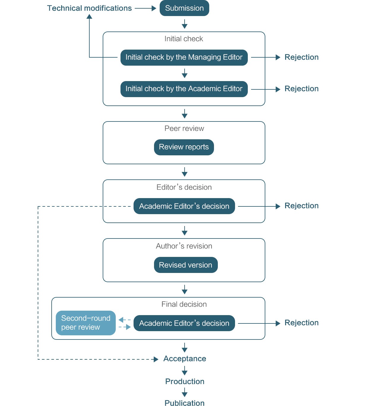
The first review step is an initial check of the submitted manuscript carried out by the managing editor to assess:
★ the suitability of the manuscript with regard to the scope of the journal;
★ the appropriateness of the format of the manuscript;
★ the similarity between the manuscript and existing literature by iThenticate.
Manuscripts that fail to meet the expected standard will be rejected at this stage and may be returned to authors for modification.
Eligible manuscripts are assigned to an Academic Editor who is usually an Editor-in-Chief. In some cases, an Editor-in-Chief may appoint another Editorial Board Member or another expert who is active in this field as the Academic Editor after they disclose conflicts of interest according to the Checklist. The Academic Editor evaluates the manuscript regarding its novelty, scientific soundness, ethical issues, etc. If the Academic Editor finds that the manuscript may not be of sufficient quality to go through the normal peer review process, or that the subject of the manuscript may not be appropriate for the journal’s scope, the manuscript will be rejected with no further processing. Accepted manuscripts are then assigned to experts for detailed peer review.
The journal adopts a single-blind peer review model. All manuscripts accepted by the journal have undergone a rigorous and thorough review (except for some Editorials released by the Editors). Single-blind peer review means that reviewers know the identities of authors, but the identities of reviewers are hidden from authors.
After initial check, the experts in the relevant field are invited to review the manuscript. Details of reviewer selection are available at Peer Review Policy.
The reviewer is generally required to complete the review within 14 days of accepting the invitation. The reviewer will assess the scientific validity, novelty and significance, etc., of the manuscript, and write a review report which consists of their specific comments and an overall recommendation (“Acceptance”, “Minor Revision”, “Major Revision” or “Rejection”).
At least two review reports are collected and then sent to the Academic Editor for consideration.
Detailed guidelines for reviewers are available at Peer Review Guidelines.
Special issue manuscripts are required to meet the same quality standards for publication as regular papers, and all special issue manuscripts (invited or un-invited) must undergo a rigorous and thorough review (except for some Editorials released by the Editors). The Editor-in-Chief is responsible for the content control of all special issue articles and the supervision of all the Guest Editors. More information can be found at Guest Editor Guidelines.
After all review reports are collected, the Academic Editor makes one of the following editorial recommendations based on the manuscript and these comments:
★ Acceptance: The manuscript will be published after production process.
★ Revision: The author will be invited to revise the manuscript based on the comments of reviewers and the Academic Editor. After the author submits the revised version, the Academic Editor will fully consider the revised version and make a decision on acceptance, further revision or rejection. The manuscript may be sent for further external review if deemed necessary.
★ Rejection: The manuscript will be rejected immediately.
Note:
If the Academic Editor is not the Editor-in-Chief, acceptance and rejection decisions are subject to further review by the Editor-in-Chief in terms of the adequacy of peer review, the thoroughness of Academic Editor's comments, the overall quality of current manuscript and the value of publication, to make the final decision.
If the manuscript does not pass this step, it will continue to be reviewed or revised to address any remaining issues at this stage based on the Editor's comments. Or if the provisional acceptance decision is overturned, the manuscript will be rejected for publication at this stage.
Each accepted manuscript is subject to production, including language editing, copy editing, format conversion, etc.
Authors have the right to appeal editorial decisions or review reports during the editorial process. Please contact the editorial office at eijournal@explorationpub.com to submit your appeals. Complaints on editorial process or publication ethics should be delivered to the editorial office, and will be handled by the Editor who responsible for the journal. If the editor is involved in your complaints, please contact the publisher at info@explorationpub.com. For complaints about publication ethics, we will follow guidelines published by COPE.